bevictor伟德官网 - 源自英国始于1946
设为首页
联系我们
加入收藏
首页
关于我们
团队
科研
本科生
IEET认证
研究生
创新实践
员工工作
党建思政
员工就业
员工工作
下载
bevictor伟德概述
现任领导
组织机构
团队概况
专任教师
公司行政
客座人员
科研概况
科研动态
科研团队
科研成果
团队建设
专业介绍
培养方案
课程建设
专业白皮书
课程教学大纲
学位点介绍
导师队伍
培养管理
招生
平台基地
实习实训
规章制度
喜报
团学风采
办事指引
规章制度
科创竞赛
党建动态
计科关工委
工会动态
就业新闻
就业信息
就业政策
教师专区
本科生专区
研究生专区
其它专区
当前位置:
首页
>
员工工作
>
办事指引
>
正文
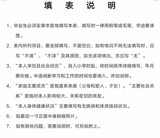
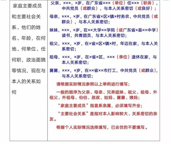
高等公司毕业生登记表(模板)
来源:bevictor伟德
时间:2017-08-24
点击数:
专业全称列表:
计算机科学与技术
计算机科学与技术(师范)
软件工程
电子商务
电子商务(师范)
物联网工程
信息管理与信息系统
信息管理与信息系统(师范)
上一篇:
关于员工办理“婚育证明”(计生证)等材料的温馨提示
下一篇:
毕业生党员党组织关系接转注意事项